






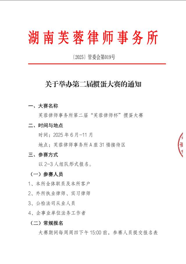
活动详情
活动时间
2025年6月-11月
活动地点
芙蓉律师事务所A座31楼接待区
参赛人员
1、本所全体职员及本所客户
2、外所执业律师、实习律师
3、公检法司从业人员
4、企事业单位法务工作者
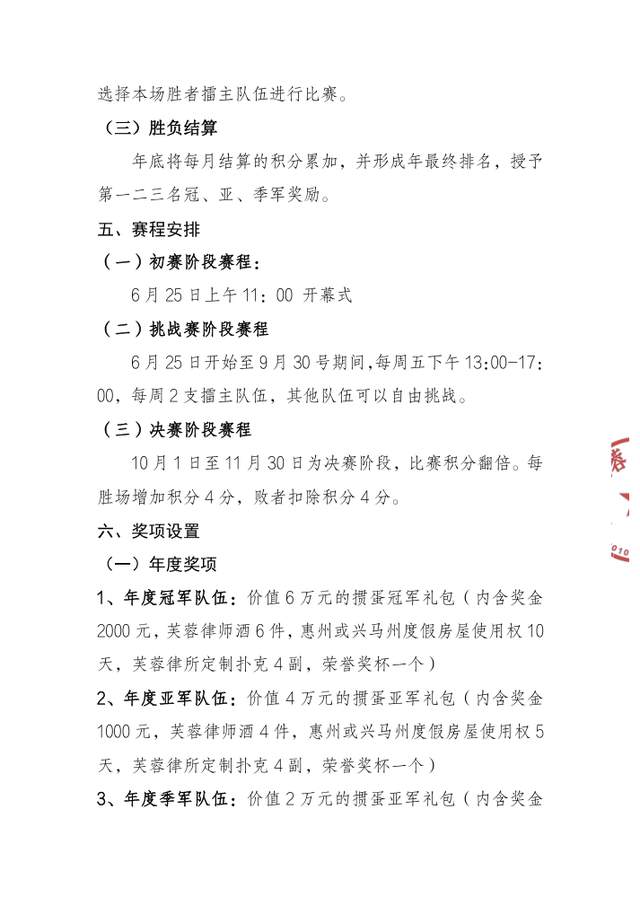
奖项设置
活动设年度冠军队伍、年度亚军队伍、年度季军队伍、积极进攻奖(攻擂胜者)、等八项年度奖项,根据统一安排于年度盛典期间颁发。(详情请查看置顶文件)
比赛奖品
年度冠军队伍
价值6万元的掼蛋冠军礼包
(内含奖金 2000 元,芙蓉律师酒 6 件,惠州或兴马州度假房屋使用权 10 天,芙蓉律所定制扑克 4 副,荣誉奖杯一个)
年度亚军队伍
价值4万元的掼蛋亚军礼包
(内含奖金 1000 元,芙蓉律师酒 4 件,惠州或兴马州度假房屋使用权 5 天,芙蓉律所定制扑克 4 副,荣誉奖杯一个)
年度季军队伍
价值2万元的掼蛋亚军礼包
(内含奖金600 元,芙蓉律师酒 2 件,惠州或兴马州度假房屋使用权 5 天,芙蓉律所定制扑克 2 副,荣誉奖杯一个)
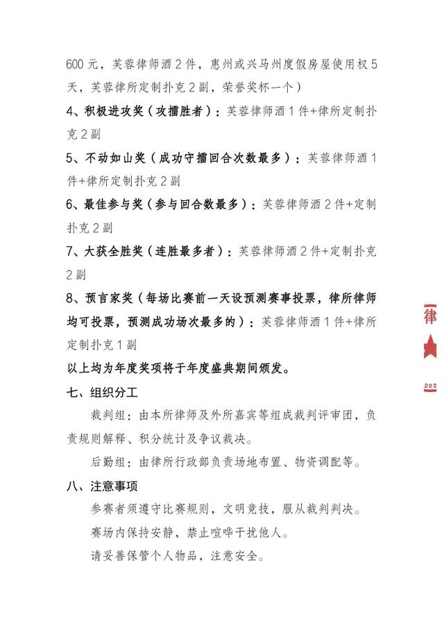
积极进攻奖(攻擂胜者)
芙蓉律师酒1件
律所定制扑克2副
不动如山奖(成功守擂回合次数最多)
芙蓉律师酒1件
律所定制扑克2副
最佳参与奖(参与回合数最多)
芙蓉律师酒2件
律所定制扑克2副
大获全胜奖(连胜最多者)
芙蓉律师酒2件
律所定制扑克2副
预言家奖
每场比赛前一天设预测赛事投票,律所律师均可投票,预测成功场次最多的
芙蓉律师酒1件+律所定制扑克 副
报名方式
常规报名
大赛期间每周周四下午 15:00 前,参赛人员提交报名表至品宣部处,报名后开始计入次周的常规比赛队伍名单。
临时到场报名
每次实际比赛前,可通过直接联系品宣部后,到比赛场 地登记的形式参赛。
建议实际到场人数在4人以上时采取此方式。
到场报名队伍,可通过品宣部登记转为常规比赛队伍, 正常参与比赛队伍轮换。
来源:湖南芙蓉律师事务所
编辑:刘眉欣


